·
收藏本站
·
在线留言
网站首页
关于我们
公司简介
企业荣誉
产品展示
新闻动态
人力资源
在线订购
联系我们
产品分类
电源线系列
UL电子线系列
UL无卤线材系列
UL电源系列
VDE系列
国标系列
汽车线系列
同轴线系列
USB系列
AV音响视频线系列
弹簧(螺旋)线
电工圆铜线系列
PVC系列
铁氟龙高温线
您现在的位置:
网站首页
>>
产品展示
>> PVC系列
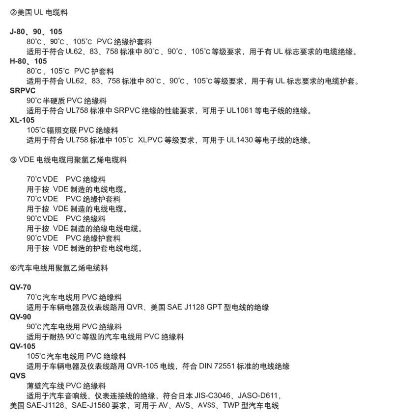
PVC
Copyright
©
2003-2026 浙江鑫鑫电子线材有限公司 all right reserved.
浙ICP备05006997号
地址:中国•浙江省乐清市石帆镇朴湖-工业区 手机:13588999088 电话:0577-62322851 传真:0577-62317851